2026年以来,PI传感器信息呈现增长趋势。FIX ISO-36-18-24067中已有多个运营人对此有所报告,由于PI信息会导致发动机防冰灯亮(ENG ANTI-ICE),因此在运行上会受限于航路结冰条件,易导致返航备降等影响。

一、基本原理

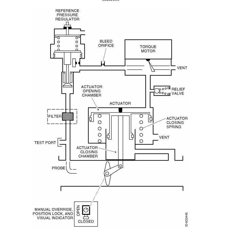
1、PI传感器的主要功能是监测发动机第4级和第10级引气管之间的压力(级间总管压力),并将数据提供给引气系统的主控计算机(IASC)。由于HPSOV并没有位置信号,只有扭矩马达的输出,所以PI传感器就作为HPSOV的最重要主控信号。主要用于监管其核心逻辑是:当PI传感器读数 > 170 PSI 且持续时间 > 5秒时,IASC会指令关闭高压引气关断活门(HPSOV)

2、ENG ANTI-ICE灯是MAX飞机特有的,用于指示发动机整流罩防冰是否正常工作的一个指示灯。ENG ANTI-ICE灯并非直接指示传统的发动机整流罩防冰(COWL ANTI-ICE)本身的工作状态(该功能由COWL ANTI-ICE灯和COWL VALVE灯负责),而是作为一个更高级别的系统健康监控器。它的点亮主要意味着发动机防冰功能被系统抑制或存在故障,具体触发条件包括:

  • 引气系统故障导致防冰被抑制:当集成空气系统控制器(IASC)探测到高压级引气活门(HPSOV)失效在开位、相关传感器(如PI传感器)故障、或IASC自身主控通道失效时,会输出抑制信号,点亮此灯。这是该灯最常见的作用。
  • 发动机核心机防冰(Booster Anti-ice)故障:当由EEC控制的启动引气/增压级防冰活门(SB/BAV)发生故障时,也会点亮此灯。

增设此灯的一个关键设计原因是保护发动机进气整流罩。737MAX的进气整流罩采用复合材料,而防冰热气来自温度较高的10级引气。如果HPSOV失效在开位,不受控的高温引气可能损坏复合材料结构。因此,需要通过此灯和背后的逻辑来及时抑制防冰系统,防止过热损伤。

当满足以下条件时将抑制发动机防冰并点亮该灯:

1)HPSOV活门失效在全开位
2)PI传感器失效(IASC接收不到传感器信号)
3)主控的IASC通道失效
4)HPSOV扭力马达失效

二、故障类型说明

1、PI传感器故障

如果单独的PI传感器故障,以左发为例,AHM监控,典型的表现会有:

1)、左发BLEED PI SENSOR L: Status message shows。

2)、维护信息36-21010 | ENGINE-1 INTERMEDIATE DUCT PRESSURE SENSOR SIGNAL IS OUT OF RANGE|DETECTED BY: INTEGRATED AIR SYSTEMS CONTROLLER (IASC)-LEFT | Latched | Hard | Climb。

3)、左发ENG ANTI -ICE灯亮。

4)、左引气灯正常。

2、外部引气条件导致的PI传感器信息

IFIM中提到一类特殊的情况,在发动机运行期间,如果 PI 压力读数比 PM1 和 PM2 的压力读数分别高出 9 psig(62 kPa)或低 6 psig(41 kPa),且 PRSOV 被指令打开(电流小于 35 毫安),而 HPSOV 处于电子调节状态(电流大于 10 毫安)持续至少 50 秒,并且估计的 IP 压力低于 55 psig(379 kPa),则符合此条件。或者,如果 PI 压力比 PS3 压力高 10 psig(69 kPa),并且 PS3 压力高于 45 psig(310 kPa)。

机队案例中,有飞机因为锁右侧大翼防冰活门开位后,开右发引气导致PI压力,与PM1和PM2差值过大触发的。其他HPSOV调压问题,也类似。

译码数据看,符合触发条件

对此大翼防冰活门保留的MEL要求是

三、PI的保留放行

当出现BLEED PI SENSOR L/R信息时,可以按MEL36-11-02-02放行;按此MEL放行时需要将HPSOV锁关闭位放行。

四、典型的PI传感器的数据判断

案例一,有飞机触发警告

译码数据,波音分析认为PI传感器漂移导致触发36-21010维护信息,参考(IFIM) Task 36-21-00-810-801,需要更换PRSOV。本案例中 PI 传感器本身不存在问题。根因已确定为 PI 漂移故障逻辑 存在缺陷。PI 漂移故障逻辑的修复方案已纳入 -003 综合空气系统控制器(IASC) 中。目前,-003 IASC 正作为 发动机防冰(EAI)过热解决方案 的一部分进行取证认证。根据 2026 年 3 月 25 日及 26 日 召开的 EAI 协同工作组(WTT) 会议,-003 IASC 的服务通告目标发布日期为 2026 年第三季度(3Q 2026)

波音对于此类问题的分析,见于WTT材料,完整内容如下

一,主要问题
1、737 MAX 新增了发动机防冰(ENG ANTI-ICE)灯。当 ATA 36 发动机引气系统故障导致发动机防冰(EAI)系统无法工作时,或存在 ATA 75 启动引气活门增压防冰(SBV/BAI)故障时点亮。

2、运营商报告在爬升期间 ENG ANTI-ICE 灯亮起,可能导致因引气 PI 传感器左/右故障而返航或改航 — 参考维护信息 36-21010/36-21011

3、爬升期间发生引气 PI 传感器故障时,在前方无结冰条件的情况下可以继续飞行。落地后,可根据最低设备清单(MMEL)操作,无飞行限制。发动机防冰灯此前是主要在役问题之一。

二、根本原因

1、中压(PI)漂移故障逻辑在爬升期间容易触发。

2,原因是:PRSOV(压力调节和关断阀)仅在爬升阶段处于接近全开的电控调节状态,并未完全打开,此时发动机第4级压力足够高,PRSOV需要通过调节使歧管压力(PM)达到45磅/平方英寸表压(psig)。PI(压力传感器)漂移故障逻辑默认PRSOV应处于完全开启状态,因此会触发故障警报。在PRSOV和PI传感器功能正常的情况下,此时的压降已超出PI与PM之间的压力差故障阈值。(见上文外部引气条件导致的PI传感器信息

三、解决办法

1、机队经验表明,更换 PRSOV 可防止 PI 传感器故障再次发生。

2、已更新维护手册 36-21010/36-21011 相关的 iFIM步骤,如故障发生在爬升阶段则更换 PRSOV。

If you find that the maintenance message occurred during the climb flight phase, then do the Fault Isolation Procedure (Climb) below.

Fault Isolation Procedure (Climb)

(1)Replace the press regulating/shutoff valve (engine 1), V189. These are the tasks:

(a)If the maintenance message does not show on the subsequent flight, then you corrected the fault.

3、更新 PI 漂移故障逻辑,确保 PRSOV 完全打开,防止误触发 PI 漂移故障。故障逻辑更新将包含在 -003 综合空气系统控制器(IASC)中。

作者 zeng6350