自有案例,极少见到,以作记录
一、故障现象:
2025年10月,有57*8飞机,启动左发启动不成功,与机组核实左发启动电门无法保持,人工保持在GRD位,启动活门打不开,人工超控后机组反应提手柄后不供油。具体特征:
1、第一次正常启动,左发启动电门无法保持GRD,启动活门未打开;人工保持GRD,启动活门未打开。
2、第二次超控启动(使用APU引气),N2上升到22%,机组提杆,无FF,EGT不上升,发动机燃油关断活门明亮, 一直无燃油流量。
3、EEC自检当前历史无信息。
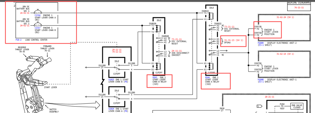
二、译码数据
从译码数据看,左发启动时APU未进入MES模式,左发未见启动手柄提杆信号,无燃油流量,无点火,无FMV打开。


三、排故过程
1、左发装上右发的电门和二极管后,尝试启动左发,左发启动电门无法保持,启动活门未打开。人工保持左发启动电门GRD位置,还是左发启动活门打不开,无OPEN指示;(证明不是启动电门的问题)
2、进一步核实机组氧气压力指示为0;
3、进一步检查两个问题有共同点,上游连接至SPCU SPCU 上BATTERY BUS SEC1(C3061)跳开关;
4、复位此跳开关后左发启动电门能保持,机组氧气压力恢复正常指示,此跳开关之前未跳出;
5、更换SPCU,正常。
四、原理分析
1、氧气压力指示

2、启动手柄控制和数据信号记录

3、共同的上游


但检查SPCU上该跳开关并未跳出。

因此分析是SPCU内部并未供电到下游。